人民日报“前十新药”榜单出炉!这些创新药为何能入选?
〖壹〗、人民日报“前十新药”榜单是依据年度创新 、临床突破、药物惠及面、公众关注度等维度遴选而来。

〖贰〗、022年8月3日,第〖Fourteen〗 、届健康中国论坛发布了“前十新药(国内)”榜单 ,翰森制药自主研发的首个中国原研口服抗乙肝病毒(HBV)创新药恒沐?(艾米替诺福韦片)荣耀上榜 。这一荣誉不仅彰显了恒沐?在乙肝治疗领域的卓越贡献,更为广大乙肝患者带来了长期安全高效的新选取。
〖叁〗、新药开发中传统民族医药知识产权保护推进保护工作:从政策和制度层面推进传统民族医药知识产权保护,积极开展传统民族医药知识的原产地和药用种源地的认证和注册,以保障传统民族医药在新药开发中的权益 ,促进其创新发展。

又一款国产新冠口服药VV116完成三期临床实验,给中国药企一个机会_百度...
国产新冠口服药VV116完成三期临床试验,显示其治疗效果较好,但实验设计存在一定局限性 ,需通过后续研究进一步验证有效性。中国药企在新冠药物研发中面临挑战,但应获得支持以实现成长 。
君实生物控股子公司开发的口服核苷类抗新冠病毒药物氢溴酸氘瑞米德韦片(VV116)用于新型冠状病毒感染治疗的新药上市申请已获国家药品监督管理局受理。
产业链带动效应:VV116的研发成功将刺激国产新冠药物研发热情,推动众生药业、先声药业等企业加速临床研究 ,形成“国产创新药集群 ”。全球市场布局:若VV116在世界多中心试验中验证疗效,可能拓展海外市场,提升中国生物医药世界影响力 。
国产口服药物VV116治疗高风险轻中度新冠患者的3期临床试验结果显示 ,其疗效不劣于Paxlovid,且安全性更优。
ppa是什么药
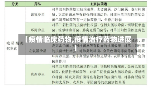
PPA,全称为吡哌酸 ,是一种第一代喹诺酮类抗生素,主要用于治疗急性肠炎。关于PPA的副作用,主要包括以下几点: 腹泻: PPA在使用过程中可能导致腹泻,这是较为常见的副作用之一 。轻微至中度的腹泻通常在使用PPA治疗3至5天后可缓解。 腹痛: 除了腹泻 ,腹痛也是PPA使用后可能出现的副作用。
PPA,即盐酸苯丙醇胺(phenylpropanolamine),是一种人工合成的拟交感神经兴奋性胺类物质 ,与肾上腺素 、去氧肾上腺素、麻黄碱和苯丙胺的化学结构类似 。它常被用作感冒药和减肥药中的成分,以减轻感冒症状和抑制食欲。
PPA为吡哌酸,属于喹诺酮类药 ,对大肠埃希菌、肺炎克雷伯菌 、伤寒沙门菌、志贺菌等革兰阴性杆菌有抗菌作用,临床上主要用于治疗细菌性肠炎和泌尿系统感染。
PPA药片又叫吡哌酸片 。吡哌酸属于第二代喹诺酮类药物,是一种在1973年就已经人工合成的抗菌药物 ,属于杀菌剂,不属于抗生素。吡哌酸通过干扰细菌DNA的合成来杀灭细菌,对大多数的革兰染色阴性细菌有效 ,对革兰染色阳性细菌效果差。
ppa是盐酸苯丙醇胺的英文缩写。本品为拟交感神经药,即α肾上腺素受体激动剂,其作用与麻黄素相似,对皮肤黏膜和内脏血管呈现收缩作用 ,但中枢神经兴奋作用较少 。那么,ppa是什么药呢?下面为大家解答一下。
PPA,即苯丙醇胺 ,是一种人工合成的拟交感神经兴奋性胺类物质,其结构与肾上腺素、苯福林和麻黄碱等收缩血管的胺相似,也与麻黄碱 、安非他明等刺激中枢神经系统药物类似。它常被用作治疗咳嗽感冒和抑制食欲的药物成分 。据估计 ,每年在美国有数十亿片含PPA的药物被使用,使其成为最常用的非处方药物之一。
英国又一新冠神药问世,将死亡率降低85%!疫苗再加速,30岁年龄组4月开...
〖壹〗、英国葛兰素史克公司宣布新药VIR-7831可将新冠住院/死亡率降低85%,且英国30岁以上成年人4月可接种疫苗。以下是详细信息:新冠治疗新药VIR-7831药物效果:英国世界医药巨头葛兰素史克(GSK)宣布 ,初步临床试验结果表明,新药VIR-7831可将因COVID-19入院或死亡人数大幅减少85% 。由于实验效果极佳,研究得以提前结束。
〖贰〗、英国计划从6月起开始为18岁及以上群体接种新冠疫苗 ,具体安排和相关信息如下:整体接种安排30岁以下的所有剩余成年人将在6月开始正式接种新冠疫苗,这意味着留学生群体主要所在的年龄段也将开始预约接种。
〖叁〗 、Paxlovid对年轻人“几乎无效”的结论源于一项大型真实世界研究,该研究发现其对40-64岁人群的住院率和死亡率无显著改善,但对65岁以上人群效果显著 。此外 ,部分患者停药后出现“复阳”现象,可能与病毒暂时抑制后反弹有关。
〖肆〗、英国阿斯利康新冠相关药物及疫苗进展如下:阿斯利康与伦敦大学学院附属医院共同研发的“暴风追逐者 ”(Storm Chaser)药物进入第三阶段试验,宣称可即时免疫;阿斯利康与牛津大学联合研发的牛津疫苗宣称有效对抗新型变异病毒 ,对重症提供100%保护,且加拿大订购了2000万剂该疫苗。
〖伍〗、英国首相鲍里斯·约翰逊宣布启动疫苗接种加速计划,目标是在7月31日前为所有18岁以上英国居民(约4500万人)提供第一剂新冠疫苗 ,以尽早实现类似“群体免疫”的抗疫效果 。以下是具体信息:计划背景与目标 英国政府将该计划命名为“jabs at work”,旨在通过扩大接种范围覆盖所有成年人群。
〖陆〗、全球首款新冠口服药Molnupiravir“失效 ”上市初期数据不惊艳:Molnupiravir作为全球首款上市的新冠口服药,其三期临床最终分析数据显示 ,仅能将患者住院和死亡风险降低30%。
本文来自作者[linkustech]投稿,不代表联信号立场,如若转载,请注明出处:https://tq.linkustech.com.cn/lianxin/4327.html
评论列表(4条)
我是联信号的签约作者“linkustech”!
希望本篇文章《【疫情临床药物,疫情治疗药物进展】》能对你有所帮助!
本站[联信号]内容主要涵盖:联信号,生活百科,小常识,生活小窍门,百科大全,经验网,游戏攻略,新游上市,游戏信息,端游技巧,角色特征,游戏资讯,游戏测试,页游H5,手游攻略,游戏测试,大学志愿,娱乐资讯,新闻八卦,科技生活,校园墙报
本文概览:人民日报“前十新药”榜单出炉!这些创新药为何能入选?〖壹〗、人民日报“前十新药”榜单是依据年度创新...